Skip to content
APDRB
História
Órgãos Sociais
Associados
Documentos
Oferta Educativa
Centro Infantil Moinho de Vento
Creche
Pré-Escolar
C.A.T.L.
Centro de Estudos – Plano B
Serviços de Apoio
Hino do Moinho
Creche Municipal da Batalha
Rede Vales Sociais
Inscrições
Notícias
Contactos
APDRB
História
Órgãos Sociais
Associados
Documentos
Oferta Educativa
Centro Infantil Moinho de Vento
Creche
Pré-Escolar
C.A.T.L.
Centro de Estudos – Plano B
Serviços de Apoio
Hino do Moinho
Creche Municipal da Batalha
Rede Vales Sociais
Inscrições
Notícias
Contactos
Documentos
APDRB
Documentos
Documentos
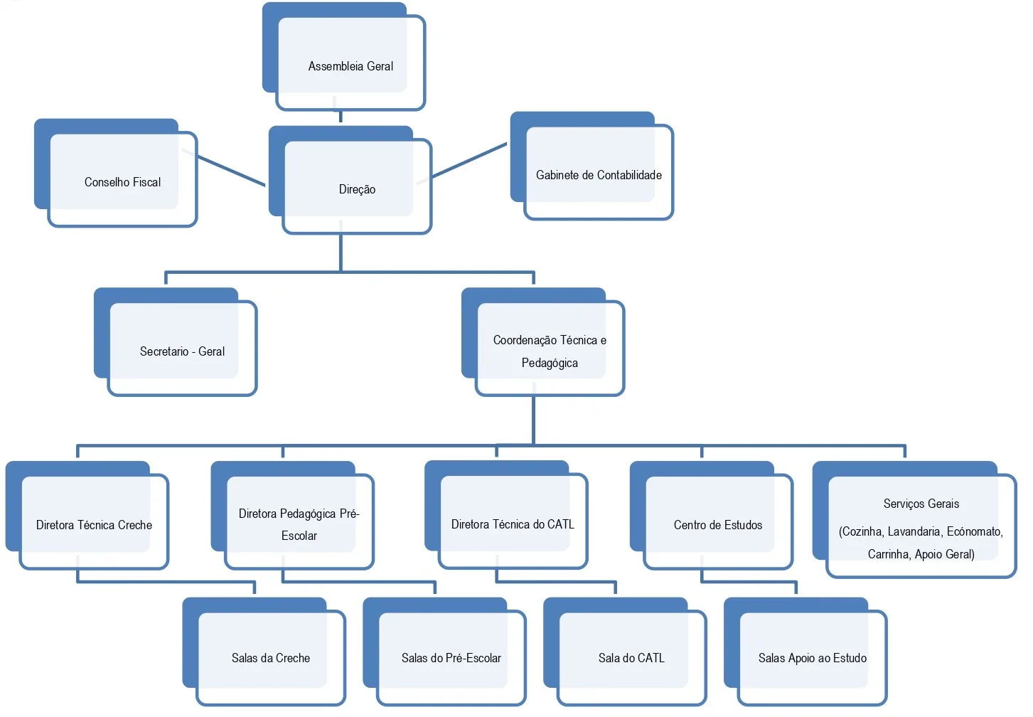
Clique em cima de cada um dos documentos para os descarregar.
Organigrama
Estatutos APDRB
Relatório de Gestão 2025
Relatório de Gestão 2024
Relatório de Gestão 2023